開關電源的原理分析
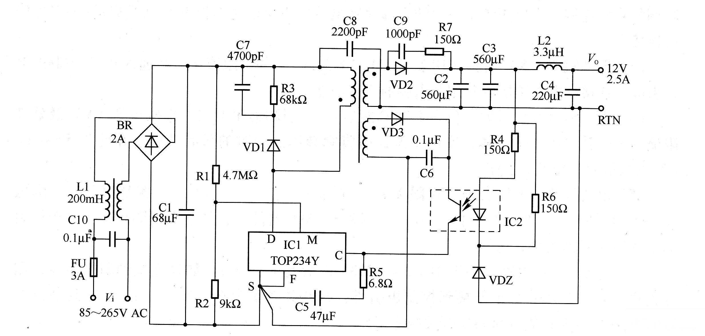
開關電源原理分析幾種常見的開關電源模塊V-60的結構和原理供大家參考:1 .正向電路電路的工作過程:開關S接通后,10KV變壓器...
閱讀詳情手機:13827297626
電話:13827297626
郵箱:435281082@qq.com
地址:廣東省東莞市樟木頭鎮圩鎮荔苑路7號星耀國際

開關電源原理分析幾種常見的開關電源模塊V-60的結構和原理供大家參考:1 .正向電路電路的工作過程:開關S接通后,10KV變壓器...
閱讀詳情
微型斷路器的基本結構 1.成分:1 手柄2 釋放機構,包括鎖扣、連桿和釋放板3 接觸裝置,包括動、靜觸頭和連接板4 接線基...
閱讀詳情
雙電源轉換開關的原理 雙電源轉換開關可以說是一種保護開關,可用于公共電源和備用電源兩個電源系統之間的緊急轉換。雙電源轉換開...
閱讀詳情
1.霍爾系數(也稱為霍爾常數 當磁場不太強時,霍爾電勢差UH與激勵電流I和磁感應強度B的乘積成正比,與霍爾板的厚度δ成正比;成反...
閱讀詳情
開關電源在專業功率放大器中的應用眾所周知,現代開關電源技術的發展正在以前空的規模改造傳統的舊電氣設備,并已進入國民經濟和人類生活...
閱讀詳情
開關的選擇選擇開關時應注意以下事項:(1)應根據負載的性質選擇開關的額定電流值。使用開關時,啟動電流很大,例如,L燈負載的沖擊電...
閱讀詳情
行程開關的原理 行程開關的內部結構與普通手動按鈕和踏板按鈕相同,只是外部操作機構有不同的形式,包括旋轉式和按壓式。當運動機...
閱讀詳情
壓力開關主要有兩種類型,一種是常開的,另一種是常閉的。壓力開關有四個主要特征。首先是管道螺紋接頭類型和安裝結構以及焊接銅管的安裝...
閱讀詳情
隔離開關簡介 隔離開關是應用最廣泛的高壓開關電器之一。顧名思義,它在電路中起隔離作用。其工作原理和結構相對簡單,但由于...
閱讀詳情
目前,大部分住宅樓宇的樓梯及行人通道都設有聲控開關,利用夜間人們的腳步聲及聲音來點亮樓梯內的照明燈,為人們提供方便。原理如圖所示...
閱讀詳情
漏電保護器的功能: 當低壓電網中人與地之間發生觸電時,如果能迅速切斷電源,觸電者就能脫離危險或停止漏電設備的運行,從而避免...
閱讀詳情
如何選擇斷路器的動作電流 動作電流,顧名思義,是指當電路中的電流達到這個值時,斷路器就會動作——也就是說,跳閘。選擇行動電...
閱讀詳情