手機:13827297626
電話:13827297626
郵箱:435281082@qq.com
地址:廣東省東莞市樟木頭鎮圩鎮荔苑路7號星耀國際
發布時間:2023-12-09 點此:702次
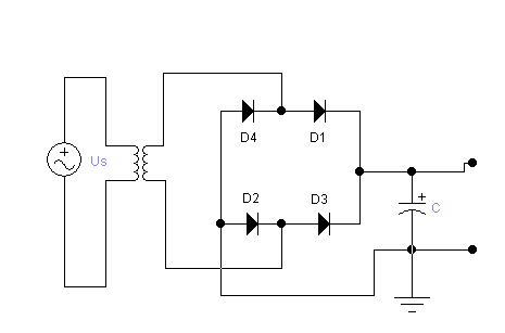
全橋整流電路工作原理

全橋整流電路是一種常見的整流電路,工作原理如下:
1. 在正半周期間,端子 1 變為正,端子 2 變為負。這將導致二極管 A 和 C 變為正向偏置,電流將流過它們。同時,二極管 B 和 D 將變為反向偏置并阻止電流通過它們。電流將從 1 到 4 到 3 到 2 流動。
2. 在負半周期間,端子 1 將變為負,端子 2 將變為正。這將導致二極管 B 和 D 變為正向偏置并允許電流通過它們。同時,二極管 A 和 C 將反向偏置,并阻止通過它們的電流。電流將從 2 流向 4 流向 3 流向 1。
3. 濾波電路:作為全波橋式整流器的輸出,我們得到一個帶有許多紋波的脈動直流電壓。我們不能將此電壓用于實際應用。因此,為了將脈動直流電壓轉換為純直流電壓,我們使用如上所示的濾波電路 。
單相全橋整流電路是一種常見的電力電子裝置,主要用于將交流電轉換為直流電。該電路由4個二極管組成,形成全橋形式。
在單相全橋整流電路中,當變壓器副邊電壓在正半周(0~Π)時,輸入電壓上正下負;此時,D1和D3導通,D2和D4反向截止(二極管的單向導電性),承受反向電壓截止;負載 R_ {L} 上流過的電流 i_ {o} 方向由上至下,負載電壓 u_ {o} 為上正下負。這種情況下,輸出電壓等于變壓器的副邊電壓,即 u_ {0}=u ;輸出波形與輸入波形大小方向一致,最大值為 \sqrt {2}U。
此外,需要注意的是,單相全橋整流電路中的控制角α越大,I2_rms/Id越大,這說明當Id一定時,αmax時,I2_rms最大。因此,在設計和使用單相全橋整流電路時,需要根據實際情況選擇合適的控制角α,以保證電路的穩定性和效率。
三相全橋整流電路
三相全橋整流電路是一種電力電子裝置,主要用于電壓控制要求高或需要進行逆變的場合。該電路由六只晶閘管組成,VS1、VS2、VS3為共陰極組,VS4、VS5、VS6為共陽極組。
在三相全橋整流電路中,工作過程如下:當變壓器副邊電壓在正半周(0~Π)時,輸入電壓上正下負;此時,D1和D3導通,D2和D4反向截止(二極管的單向導電性),承受反向電壓截止;負載 R_ {L} 上流過的電流 i_ {o} 方向由上至下,負載電壓 u_ {o} 為上正下負。這種情況下,輸出電壓等于變壓器的副邊電壓,即 u_ {0}=u ;輸出波形與輸入波形大小方向一致,最大值為 \sqrt {2}U。
此外,需要注意的是,三相全橋整流電路中的控制角α越大,I2_rms/Id越大,這說明當Id一定時,αmax時,I2_rms最大。因此,在設計和使用三相全橋整流電路時,需要根據實際情況選擇合適的控制角α,以保證電路的穩定性和效率。
全橋整流電路作用
全橋整流電路是一種能夠將輸入的交流電信號轉換為穩定的直流電信號的電路,滿足各種電子設備對直流電源的需求。全橋整流電路通過交替導通的方式實現對輸入交流信號的完全整流,從而最大程度地利用輸入電源的能量。相比于其他單向整流電路,全橋整流電路具有更高的轉換效率和能量利用率。此外,全橋整流電路還能夠減少諧波成分,并提供更純凈的輸出電壓波形。
全橋整流電路是由幾個整流二極管組成
全橋整流電路由四個整流二極管組成,這四個二極管共同形成一種橋式連接,因此被稱為全橋。在工作過程中,當輸入電壓處于正半周期時,二極管D1和D2導通,此時負載上的電流方向是從負極到正極;相反,當輸入電壓處于負半周期時,二極管D3和D4導通,負載電流的方向則從正極到負極。通過這種交替導通的方式,全橋整流電路能夠將交流電轉換為直流電。此外,值得一提的是,全橋整流電路可以有0.5A、1A、1.5A、2A、2.5A、3A、5A、10A、20A、35A、50A等多種規格的正向電流,以及25V、50V、100V、200V、300V、400V、500V、600V、800V、1000V等多種規格的耐壓值。